热线:0594-3287999
闽建筑〔2023〕13号
各设区市建设局,平潭综合实验区交建局:
为贯彻落实住房城乡建设部等部门《关于推动智能建造与建筑工业化协同发展的指导意见》《关于加快新型建筑工业化发展的若干意见》等文件精神,加快推进我省智能建造发展,我厅组织起草了《关于加快推进福建省智能建造发展的工作方案》,现印发你们,请结合当地实际,抓好落实。
福建省住房和城乡建设厅
2023年6月9日
关于加快推进福建省智能建造发展的工作方案
智能建造是在建筑全生命周期中,综合运用信息化、自动化、智能化等新兴技术手段,实现工程安全、品质提升、降本增效、绿色低碳的新一代建造模式。为贯彻落实住房城乡建设部等部门《关于推动智能建造与建筑工业化协同发展的指导意见》《关于加快新型建筑工业化发展的若干意见》等文件精神,加快推进我省智能建造发展,推动建筑业高质量发展,结合我省实际,制定本工作方案。
一、总体要求
以新时代中国特色社会主义思想为指导,深入贯彻党的二十大精神,立足新发展阶段、贯彻新发展理念、构建新发展格局,坚持政府引导和市场主导,坚持统筹规划、系统推进,坚持创新引领、绿色发展,坚持提质增效、安全发展,以发展新型建筑工业化为载体,以数字化、智能化升级为动力,大力推行“系统代脑、机器代工、工厂代替现场”新发展模式,发挥重点地区和龙头企业引领作用,创新突破智能建造核心技术,加大智能建造技术在工程建设各环节应用,形成建筑业高质量发展新动能。
二、工作目标
到2025年,智能建造技术在大中型工程建设项目中应用占比20%,推动建筑业企业智能化转型,培育不少于20家智能建造龙头骨干企业,装配式建筑占新建建筑35%以上,初步建立智能建造产业生态。
到2030年,智能建造技术在大中型工程建设项目中应用占比70%,培育50家智能建造骨干企业,装配式建筑占新建建筑40%以上,培育不少于5个智能建造生产基地,形成较为完善的智能建造产业链条。
到2035年,大中型企业在各类工程建设项目中普遍应用智能建造技术,培育一批在智能建造领域具有核心竞争力的龙头企业。
三、推行“系统代脑”,提升建筑业数字化水平
(一)加快普及BIM技术应用
1.逐步扩大BIM使用范围。政府投资或者以政府投资为主的公共建筑、工程总承包项目、全过程咨询项目、大型公共建筑、装配式建筑、地铁、综合管廊等项目应当应用建筑信息模型(BIM)技术,鼓励各地选择部分项目、企业和区域全面推广BIM应用,逐步实现报建、设计、生产、施工、运维全过程的深度运用。参照《福建省建筑信息模型(BIM)技术应用指南》和相关标准规定,建设单位在设计、施工、监理等招标文件和合同中明确采用BIM技术具体要求,约定BIM应用深度、提交成果并单列费用,评标委员会配备BIM评审专家。
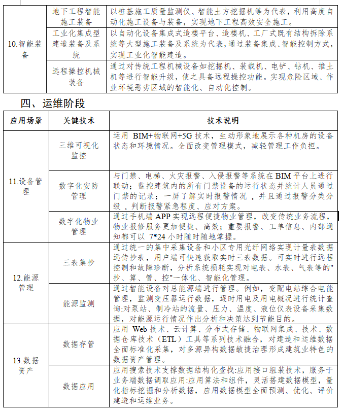
2.强化工程全过程BIM应用。引导设计、施工、监理、咨询等参建方落实建设各阶段 BIM 应用的标准化信息传递和共享。在设计阶段,加快推行BIM正向协同设计,倡导多专业协同、全过程统筹集成设计,优化设计流程,提高设计效率;在施工图设计审查阶段,全面推行施工图审查数字化、智能化,建设基于BIM技术应用的人工智能审图系统,开展BIM审图试点;在施工阶段,深化构建BIM 模型,强化BIM在施工组织设计、危大工程中的应用,推动“BIM+”建筑机器人、无人机等技术在施工现场场景的应用;在竣工验收阶段,编制BIM交付标准,开展三维数字化竣工验收备案;在运维阶段,实施基于“BIM+”物联网技术的资产管理、物业管理、运维管理、应急决策及预警管理,实现智慧高效管理、节能降碳。
(二)大力推行智慧工地管理
围绕施工过程管理,以既有管理信息化系统、基础网络、视频监控、设备监测等资源为基础,以安全员巡检、特种作业监管、危险源自动监测预警、建筑起重机械监测、施工升降机载人监控等安全管控为重点,整合构建覆盖主管部门、企业、工程现场的多方联动“智慧工地”管理平台,实现数字技术与现场管理的深度融合。推行工程项目电子签名签章,推广基于工程管理和施工作业的工程数字化城建档案。打造一批智慧工地标杆项目,培育一批智慧工地示范企业,形成可复制可推广模式。
(三)打造产业互联网平台
培育一批行业级、企业级、项目级建筑产业互联网平台,鼓励大型企业建设企业级平台,优化企业管理组织架构、工作流程及信息流,建立估算、报价、费用及进度管控体系,完善商务管理、资金管理、财务管理、风险管理等信息系统。支持行业协会与国内建筑产业互联网平台加强合作,在产业工人、机械与技术、建材集采、供应链金融等方面提供覆盖行业核心场景的供应商与解决方案,为开发建设单位、施工企业和绿色建材企业搭建合作平台。
四、推动“机器代工”,提升建筑业智能化水平
(四)推广应用建筑机器人及智能装备
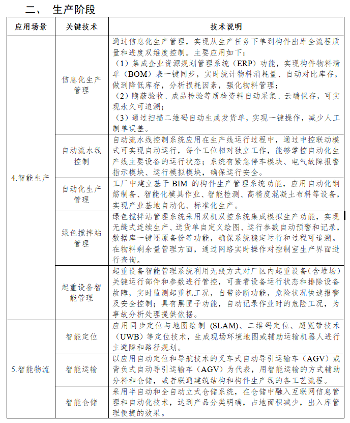
1.大力推广建筑机器人应用。加大建筑机器人研发应用,基于BIM技术开发建筑机器人路径规划、路径自主导航、地形匹配等功能,提高机器人移动作业效率。在设计阶段,应在建筑结构、机电设备、装饰装修、景观园林等专业设计中考虑建筑机器人的应用,提高建筑机器人作业覆盖率。在施工阶段,应根据建筑机器人施工作业特点,优化施工方案,满足建筑机器人施工要求,以提高建筑机器人施工效率。推动机器人在材料配送、钢筋加工、喷涂、布料、瓷砖铺贴、隔墙板安装、地面整平、高空焊接等现场施工环节创新应用,不断拓展机器人应用场景,替代传统粗放式施工作业,逐步实现机器人辅助和替代工人完成“危、繁、脏、重”施工作业。
2.加大智能机械设备推广应用。加快推广应用钢筋自动捆扎、智能计重地磅、智能塔吊、智能混凝土泵送设备、智能升降平台(造楼机)、造桥机、智能运输设备等工程装备,实现施工装备智能化。在深基坑、高支模、钢结构等危大工程结构推广安装智能监测设备,实现危大工程构件受力情况实时监测。推广应用土方测量无人机,实现一键采集地形信息和土石方量快速计算。推广应用智能实测实量工具,通过点云扫描仪快速精确自动扫描测量房间开间尺寸、墙面、柱面的平整度和垂直度,并实现数据智能分析。
(五)推动产业基地智能化
引导装配式部品部件生产基地向数字化、智能化转型发展,建设标准化的BIM部品部件库,建立基于BIM 的构件生产管理系统,实现预制构件从生产加工、入库、储存、调拨、出库、运输、进场验收等全过程的智能识别、定位、跟踪、监控和管理。推动自动化、标准化生产,推广应用自动化钢筋制备、智能化模具作业、智能检测、高精度混凝土布料等设备。推进装配式建筑产业基地标准化建设,提高全产业链中标准化产品应用程度,推广标准化、集成化、模块化的建筑部品部件。建立部品部件质量追溯系统,将产品原材料检验、生产检验、生产入库和产品运输等过程纳入管理,提高生产质量和生产效率。
五、推动“工厂代替现场”,提升建筑业工业化水平
(六)推行施工现场装配化
持续推动装配式建筑发展,落实既定发展目标。积极推行标准化、少规格、多组合设计,制定我省装配式建筑推广应用目录,推广钢结构、钢-混凝土组合结构以及高性能混凝土、高强钢筋、隔震减震、预应力技术、成型钢筋等创新集成应用。鼓励开展适合免模免支撑成体系的主体结构预制部品部件研究和应用。大力在施工工地临时围墙、临时道路、临时地面、沉淀池、雨污井等临时设施推广应用预制部品部件。
(七)推行装配式装修
落实《福建省装配式装修试点方案》要求,大力推进住宅、教育、医疗、办公综合楼、体育馆、会展中心、展览馆、综合体、商业服务等项目采用装配式装修成品交付。加快培育智能建造产业集群,实现整体卫浴、整体厨房、整体门窗、集成吊顶等模块化建筑部品标准化、系列化的批量生产。完善新型墙体材料、节能门窗、整体厨卫等绿色建材目录。鼓励实行菜单式装修,统筹兼顾标准化设计与定制化创作,倡导装配式内装修与我省地方传统文化元素结合,满足消费者个性化需求。
(八)推行市政工程工业化
大力推行市政工程工业化建造,建设单位应在地铁、道路、桥梁、隧道、管廊、地下停车库、水务等类型市政工程积极推广使用预制混凝土构件。组织编制轨道交通、高架桥梁、人行天桥、沉井车库等预制装配建造标准图集、工法,推动预制构件标准化、模块化、集成化。探索开展市政工程工业化建造项目认定评价。 支持研发与市政工程工业化建造相适应的预制构件吊装、运输、堆放、连接安装等施工工艺工法,提高市政施工精细化管理和施工安全水平。
六、强化保障措施
(九)加强组织实施
统筹安排智能建造总体工作,强化组织领导,完善工程承发包、计价定额等配套措施和政策,建立健全工作机制。省厅成立智能建造领导小组,各设区市行业主管部门要成立智能建造领导小组及相关业务机构,负责推动智能建造具体工作。各级住建主管部门要结合本地资源禀赋,根据本工作方案和《福建省智能建造应用场景指南(试行)》(详见附件)要求,因地制宜制定实施方案,明确时间表、路线图及实施路径。厦门市加快推进国家智能建造试点城市创建,发挥示范引领作用。
(十)加大支持保障力度
完善城乡人居环境相关财政政策,对符合条件的智能建造、智慧工地等试点项目给予财政补助支持。建立智能建造地方标准体系,制定智能建造、智慧工地、建筑机械人等地方标准、技术导则。支持智能建造关键技术、基础软硬件开发、智能系统和设备研发等科技研发和示范工程应用,建立智能建造科技成果库,加大科技成果公开及示范推广,发布成熟适用的智能建造相关技术目录,促进应用场景落地。支持有条件的地区规划建设智能建造产业园区,积极引进知名企业,满足智能建造发展的需求。在省级优质工程奖、勘察设计奖等奖项评定中增设智能建造分值,对采用智能建造技术的项目,同等条件下优先推荐参评国家级优质工程,提高企业参与智能建造的积极性。适时将开展智能建造情况纳入各方市场主体信用评价指标体系,助力智能建造发展。
(十一)开展试点示范
培育智能建造产业生态,开展智能建造试点示范项目和企业建设,重点在BIM技术应用、建筑机器人及智能装备、部品部件智能生产、智能施工管理等方面取得突破,打造智能建造产业集群。加大对试点工作的指导力度,通过示范引路、智能建造技术有效应用,以点带面提升全省智能建造技术水平。省厅在省龙头企业中确定智能建造试点示范企业,各地确定一批企业参与。
(十二)加强产学研合作
建立健全新型建筑工业化及智能建造人才引进培养机制,加强高层次管理人员的培养和储备,建立福建省智能建造专家库。建立智能建造人才培养和发展的长效机制,鼓励高校、职业院校加大智能建造应用人才培养,设立智能建造专业,构建支撑发展的人才队伍。打造多种形式的高层次人才培养平台,开展决策咨询、政策制定、标准建设和技术指导。建立智能建造项目经理人才库,培育专业技术人员、管理人员和产业工人队伍。组织开展智能建造、装配式建筑等技能竞赛。
(十三)加强宣传培训
积极通过论坛、现场观摩、培训等方式加强智能建造的政策宣贯、技术指导、交流合作,加大优秀项目、典型案例宣传力度,积极宣传智能建造的显著优势和综合效益,营造共同支持智能建造和装配式建造协调发展的氛围。
附件:福建省智能建造应用场景指南(试行)




